Получение бутилкаучука с сопряжёнными двойными связями
Получение бутилкаучука с сопряжёнными двойными связями
Аннотация
Исследован способ получения бутилкаучука с сопряжёнными двойными связями путём присоединения дихлоркарбена к изопренильным звеньям каучука и последующей обработкой модифицированного полимера при температуре 240–250 °С в атмосфере азота. Найдено, что непредельность исходного бутилкаучука в ходе взаимодействия с дихлоркарбеном монотонно уменьшается, определена эффективная константа скорости реакции. Исследованиями изменения непредельности и характеристической вязкости модифицированного полимера в ходе его термической обработки, а также структуры образующихся продуктов методом спектроскопии ЯМР 1Н показано, что наряду с процессами термической изомеризации, сопровождающейся дегидрогалогенированием, в ходе которых образуются сопряженные двойные связи, протекают процессы термической деструкции и сшивания макромолекул каучука. Определены оптимальные параметры процесса.
1. Введение
Бутилкаучук представляет собой сополимер изобутилена с небольшим количеством (не более 3%) изопрена . Изопреновые звенья присоединяются в положении 1,4 и располагаются изолировано между блоками из изобутиленовых групп. Бутилкаучук обладает уникальными свойствами, такими как низкая газопроницаемость, высокая химическая стойкость и отличная устойчивость к воздействию озона. Однако низкая степень ненасыщенности его молекул существенно ограничивает реакционную способность материала, что затрудняет процессы вулканизации и модификации. Это, в свою очередь, ограничивает применение бутилкаучука в производстве сложных технических изделий, требующих высоких эксплуатационных характеристик.
Наряду с бутилкаучуком в промышленных масштабах выпускают продукты его прямого галогенирования — хлорбутилкаучук и бромбутилкаучук
, . Галогенирование позволяет сохранить все ценные свойства бутилкаучука и придать ему дополнительные — высокую скорость вулканизации, способность к совулканизации с высоконепредельными каучуками, повышенную свето-, огне-, термостойкость.С целью расширения линейки продуктов на основе бутилкаучука представляло интерес получение бутилкаучука с сопряжёнными двойными связями. Ранее было показано, что модификация 1,4-цис-полибутадиена присоединением дихлоркарбена и последующая термическая обработка модифицированного полимера при температуре 245 °С приводит к образованию структур 3-хлорпентадиена-1,3 в цепи полимера в результате циклопропил-аллильной изомеризации гем-дихлорциклопропановых групп и последующего дегидрохлорирования .
В настоящей работе представлено исследование способа получения бутилкаучука, содержащего структуры 2-метил-3-хлорпентадиена-1,3 данным методом.
2. Методы и принципы исследования
Исходный полимер — бутилкаучук марки БК-1675 производства ООО «Тольяттикаучук» (ТУ 2294-021-48158319-2012) с непредельностью 1,5% мол. и характеристической вязкостью 1,29 дл/г использовали без дополнительной очистки.
Для проведения модификации бутилкаучука дихлоркарбеном бутилкаучук растворяли в хлороформе при комнатной температуре. К раствору 9,6 г бутилкаучука в 155 мл хлороформа прибавляли 96 г 50%-ного раствора NaOH в воде и 0,08 г тетраэтиламмонийхлорида. Реакцию присоединения дихлоркарбена к изопрениловым звеньям бутилкаучука проводили при интенсивном перемешивании (частота вращения мешалки 500 об/мин) и температуре 55 °С в течение 4 часов. С интервалом в 1 час перемешивание останавливали, отбирали 10 мл верхнего слоя реакционной смеси и выделяли полученный полимер осаждением в этиловом спирте. Выделенный полимер сушили при температуре 60 °С. Высушенные образцы использовали для последующего определения уровня непредельности и характеристической вязкости каучука, а также для проведения их термической обработки.
Содержание двойных связей в каучуке или его непредельность определяли йодортутноацетатным методом, основанным на обработке раствора каучука в четыреххлористом углероде раствором йода в присутствии уксуснокислой ртути и трихлоруксусной кислоты с последующим титрованием избытка йода раствором тиосульфата натрия .
Характеристическую вязкость каучука определяли в растворе толуола по методике, приведённой в , с использованием вискозиметра ВПЖ-1-0.01-ХСЗ с внутренним диаметром капилляра 0,54 мм.
Термическую обработку проводили при температурах от 240 °С до 250 °С и времени выдерживания от 2 до 30 минут в электропечи СУОЛ-0,25.1/12-И1 со стабильностью поддержания температуры ± 1 °С при постоянной подаче азота. Предварительно трубку с образцами каучука продували азотом в течение 5 минут.
Спектры ЯМР 1Н регистрировали на спектрометре NMReady-60PRO при рабочей частоте 60 МГц и комнатной температуре. Растворителем являлся хлороформ-d.
3. Основные результаты
1) Значительное снижение непредельности каучука в ходе реакции с дихлоркарбеном свидетельствует о качественной модификации структуры бутилкаучука.
2) При термической обработке наблюдается экстремальный характер непредельности каучука от продолжительности обработки. Увеличение непредельности до высоких значений указывает на активное протекание термической деструкции с образованием концевых двойных связей наряду с термической изомеризацией, сопровождающейся дегидрогалогенированием, в ходе которой образуются сопряженные двойные связи. Дальнейший спад значений непредельности сопровождается образованием нерастворимой части в образцах каучука и указывает на сшивание макромолекул каучука.
3) С увеличением продолжительности и температуры термической обработки значение характеристической вязкости каучука уменьшается, что подтверждает вывод о протекании процессов деструкции каучука.
4. Обсуждение
Реакция взаимодействия непредельных соединений с дихлоркарбеном, генерируемым in situ, хорошо изучена , , , . Модификация бутилкаучука дихлоркарбеном происходит благодаря наличию двойных связей, присутствующих в изопренильных звеньях бутилкаучука. Дихлоркарбен атакует двойную связь изопренильного звена, присоединяясь по механизму циклопропанирования. В результате образуется циклопропановое производное. Реакция присоединения дихлоркарбена к изопренильному звену приведена на рисунке 1.

Рисунок 1 - Схема реакции присоединения дихлоркарбена к изопренильному звену

Рисунок 2 - Зависимость непредельности каучука от продолжительности модификации дихлоркарбеном
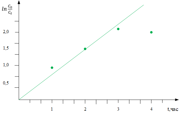
Так как реакцию проводили при значительном избытке дихлоркарбена, образующегося при взаимодействии хлороформа с гидроксидом натрия, то порядок реакции по этому компоненту псевдонулевой. Эффективную константу скорости — произведение истинной константы и концентрации дихлоркарбена — определили как константу скорости реакции первого порядка.

Рисунок 3 - Зависимость логарифма отношения начального и текущего значения непредельности каучука от времени модификации дихлоркарбеном

Рисунок 4 - Схема реакций циклопропил-аллильной изомеризации звеньев с гем-дихлорциклопропановыми группами и последующего дегидрохлорирования

Рисунок 5 - Зависимость непредельности модифицированного дихлоркарбеном бутилкаучука от продолжительности его термической обработки:
1 – при 240 °С; 2 – при 245 °С; 3 – при 250 °С

Рисунок 6 - Зависимость характеристической вязкости каучука от продолжительности термической обработки при температуре 245 °С

Рисунок 7 - Зависимость характеристической вязкости каучука от температуры термической обработки в течение 10 минут

Рисунок 8 - Спектры ЯМР 1Н образцов модифицированного бутилкаучука:
1 – до термической обработки; 2 – после термической обработки при 245 °C в течение 5 мин; 3 – после термической обработки при 245 °C в течение 10 мин
В спектре ЯМР 1Н каучука после 5 мин термической обработки усиливаются винильные сигналы (4,8–5,2 м.д.), что свидетельствует об изомеризации гем-дихлорциклопропановых групп и формировании двойных связей в цепи.
В спектре ЯМР 1Н каучука после 10 мин термической обработки усиливаются сигналы при 4,8, 5,5 и 5,9 м.д. Сигналы при 5,5 и 5,9 м.д. соответствуют протонам в сопряжённых двойных связях; характеристический сигнал при 4,8 м.д. соответствует протонам винилиденовых групп = CH2, которые могут образоваться при деструкции полимерной цепи.
На рисунке 9 в увеличенном масштабе представлен спектр ЯМР 1Н образца модифицированного бутилкаучука после термической обработки при 245 °C в течение 10 мин.

Рисунок 9 - Спектр ЯМР 1Н образца модифицированного бутилкаучука после термической обработки при 245 °C в течение 10 мин
5. Заключение
При термической обработке каучука, модифицированного дихлоркарбеном, наряду с образованием сопряжённых двойных связей при дегидрохлорировании дихлорциклопропановых групп протекает термическая деструкция каучука с образованием концевых двойных связей и последующее сшивание макромолекул каучука.
Оптимальными параметрами получения бутилкаучука с максимальным содержанием двойных связей являются температура термической обработки 250 °С и её продолжительность 15 мин.
